Lingoramic
Lingoramic is an engaging language-learning app crafted to make daily practice rewarding through intuitive design. With a modern, user-friendly interface, Lingoramic focuses on simplicity and motivation, supporting language learners in building consistent, enjoyable study habits. Tailored for accessibility and ease, it offers an experience that feels natural and responsive across devices.
Year
2024
Duration
1 Month
Domain
Education
Platform
Mobile
Challenge
Language-learning apps often struggle to retain user engagement, as learners can quickly lose motivation without a structured, rewarding system. Many apps offer extensive content but lack an intuitive way to support consistent practice and habit formation.
Solution
Lingoramic tackles this by combining a clean, user-friendly interface with engaging daily challenges that encourage consistent study. The design emphasizes ease of use and gamified elements, making the learning journey enjoyable and motivating, ultimately fostering lasting engagement and progress.
1
How it all started
It all began with a brainstorming session, where our group sat down to explore meaningful problems we could tackle through design. As we went through ideas, a recurring theme kept coming up: language learning. Each of us had experienced the challenges of trying to learn a new language—whether it was staying motivated, finding the right resources, or building a consistent study habit. We realized that these struggles were universal, and there was a real need for a solution that could make the process simpler and more engaging. With that, Lingoramic was born, driven by our shared goal to create a language-learning experience that truly supports and motivates learners every step of the way.
Understanding the Problem
As we dug deeper into the world of language learning, certain challenges stood out. Learning a new language is more than just memorizing vocabulary; it’s about developing a consistent habit, staying motivated, and feeling a sense of progress. Yet, many learners struggle to maintain engagement over time. The initial excitement fades, and the journey often becomes repetitive and overwhelming without a structure that keeps them coming back. Through our conversations with users, we uncovered three primary pain points: motivation, consistency, and usability. Learners need a platform that encourages them to practice daily and rewards them for progress, no matter how small. They crave a design that feels natural and accessible, offering a structured yet enjoyable experience that fits seamlessly into their daily lives. These insights became the foundation for Lingoramic’s design, guiding us toward creating an app that truly supports learners, turning the journey from challenging to rewarding.
Approach
Ideation and Brainstorming
Brainstormed to make language learning a habit-forming experience.
Identified challenges like motivation and consistency.
Conceptualized features: daily challenges, progress tracking, and rewards.
Envisioned an engaging, accessible platform for language learners.
User-Centered Design
Conducted user research to uncover pain points and engagement gaps.
Mapped user journeys to address drop-off points.
Designed daily challenges and streaks to support consistent learning.
Focused on a simple, accessible interface for easy engagement.
Prototyping and Testing
Created low-fidelity prototypes for initial layout and features.
Gathered feedback on usability, navigation, and visual clarity.
Refined design with smoother flow and intuitive elements.
Finalized high-fidelity prototype with enhanced visuals and interactivity.
Feature Matrix
Primary Persona
Sophia, 25
A marketing professional who wants to learn French to broaden her career prospects and facilitate smoother communication when she travels. She enjoys learning about culture as much as the language itself, seeking an immersive experience that allows her to apply her knowledge in real-world scenarios.
Empathy
Sophia often feels disconnected from the language learning process when cultural context is lacking. She needs an application that ties her learning to real-world experiences.
User Journey
Sophia, from the moment she opens the app, she is guided through a personalized onboarding process that allows her to set goals based on her interests (travel, career). She starts with basic exercises, gradually moving to culturally immersive content such as French films, idioms, and cultural notes. Progress tracking, along with regular feedback, helps keep her motivated.
Secondary Persona
Arjun, 16
A high school student who needs to prepare for his German language exam. He finds traditional language apps boring and is motivated by interactive content that relates to real-life cultural scenarios. He is tech-savvy and prefers mobile learning that allows him to learn on the go.
Empathy
Arjun gets bored with repetitive exercises and craves interaction. He values interactive, gamified learning and needs a way to practice his language skills in meaningful contexts.
User Journey
Arjun’s journey is more goal-oriented. After onboarding, he is led to interactive, gamified exercises that mirror real-life situations (ordering food in German, etc.). The app introduces competition by allowing him to compare his progress with friends, thus keeping him engaged and motivated.
Key Features
Daily Challenges and Streaks
To foster consistency in learning, we introduced daily challenges that encourage users to engage with the app regularly. By completing these challenges, users can build up streaks, making language learning a daily habit. This feature leverages the psychology of reward-based behavior, motivating users to keep their streak going and creating a sense of routine in their language journey.
Simple, Intuitive Interface
We prioritized a clean, intuitive interface to make the learning experience as seamless as possible. By removing unnecessary distractions, the design allows users to focus on the content and their goals. This simplicity ensures that even those new to language apps can navigate effortlessly, fostering a positive learning environment.
Progress Tracking
Knowing where you are and seeing your progress is essential to staying motivated. Lingoramic’s progress tracking feature lets users visualize their journey, offering a clear view of their achievements and areas for improvement. This feature addresses the common user need for a sense of growth, empowering users to take pride in small wins and keep pushing forward.
Gamified Rewards
To boost engagement, we integrated a rewards system that adds a layer of fun and interaction to the experience. Drawing on gamification principles, users earn badges and points for achieving milestones and completing challenges, giving them a sense of accomplishment. This taps into the "Gamification Law," which suggests that introducing game-like elements—such as point scoring and achievement tracking—enhances motivation and reinforces behavior. By rewarding users for consistent learning, we’ve created an experience that feels interactive and satisfying, making users more likely to return regularly.
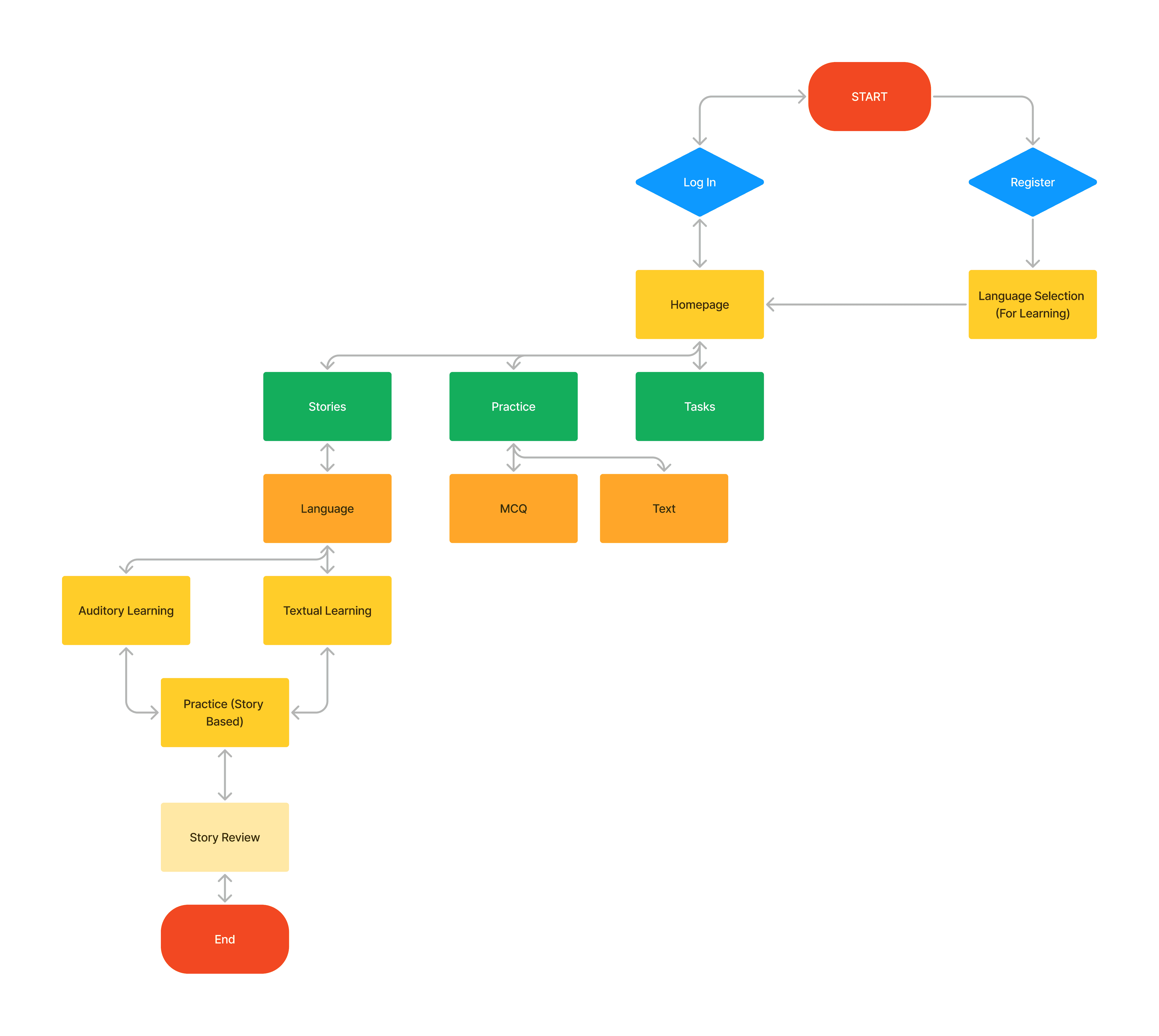
Primary User Flow
2
Design Evolution
Creating Lingoramic was an iterative journey that evolved significantly from our initial prototype. Our first designs emphasized the essential features for language learning, but feedback from early testers quickly highlighted areas for improvement. Users enjoyed the concept of daily challenges but found parts of the navigation unintuitive and felt that progress tracking could be more engaging. Based on this feedback, we realized the importance of refining the user flow and enhancing visual clarity, so that users could focus on their learning journey without distractions. Through multiple iterations, we focused on simplifying the navigation and making the progress tracker more visually rewarding, emphasizing key milestones to motivate learners. As we approached the final stages, additional testing helped us fine-tune the visual elements, challenge prompts, and interface layout, making the app feel more streamlined and user-friendly. By listening closely to user insights at each step, we developed a design that not only supports language learning but also creates an intuitive, motivating experience that keeps users coming back.
High Fidelity Design
User Feedback and Results
To gather insights on Lingoramic’s prototype, we conducted a round of feedback sessions with a small group of peers from my college. This early testing provided valuable perspectives on the app’s engagement features, such as the daily challenges and streaks. Testers appreciated how these features encouraged consistent practice, and many mentioned that the gamified rewards added an enjoyable, motivational aspect to the learning experience. The simplified navigation and clean, intuitive layout also received positive feedback, making it easy for users to stay focused on their language goals. Although the app was still in prototype form, these initial responses showed that our design choices were resonating with users and achieving the intended outcomes. Testers reported that the progress tracking gave them a clear sense of accomplishment, helping them stay motivated even in a non-live version of the app. This feedback validated our approach and provided direction for further improvements, reinforcing Lingoramic’s potential to create a habit-forming, rewarding experience for language learners.
3
Bringing the Vision to Life
After receiving valuable feedback from our college testers, we took a final pass at refining the Lingoramic prototype. Each piece of feedback guided us in enhancing specific features, from fine-tuning the daily challenge prompts to ensuring the gamified rewards felt satisfying and achievable. We focused on making the navigation even more intuitive, creating a seamless flow that allowed users to easily move between lessons, challenges, and progress tracking. With these adjustments, the prototype captured our vision—a language-learning app that motivates users with simplicity and consistency. Our next steps involve preparing Lingoramic for development, where we envision bringing in interactive elements and refining the backend to support daily engagement. This final phase reinforced our belief in Lingoramic’s potential to not only help users learn a language but to make the process enjoyable, habit-forming, and rewarding.
Screenshots
4
Looking Ahead
With a solid prototype in place and encouraging feedback from our initial testers, we’re excited about what’s next for Lingoramic. Our vision is to bring the app to life by developing interactive features, expanding content, and integrating personalized learning pathways. Future updates could include AI-driven recommendations for customized lesson plans and enhanced progress tracking to adapt to each user’s learning style and pace. We also see potential in building a supportive community within Lingoramic, where users can connect with others on similar journeys, share progress, and celebrate milestones together. Our aim is to make language learning accessible, enjoyable, and highly personalized, creating a platform that goes beyond traditional methods to keep users engaged in a lasting and meaningful way. The journey so far has only strengthened our belief in Lingoramic’s potential to transform language learning into a rewarding daily habit, and we’re excited to see it grow.
5
Key Learnings
Working on Lingoramic introduced me to the concept of gamification and its impact on enhancing user engagement. I learned how to strategically integrate gamified elements into the design to make language learning more interactive and enjoyable, ultimately improving user retention and motivation.










