Refero
Refero is a streamlined referral platform designed to simplify the job referral process for both candidates and recruiters. By providing a central hub for connections, trending jobs, and referral requests, Refero makes it easier for users to find relevant opportunities and receive recommendations from trusted contacts.
Year
2024
Duration
2 Months
Domain
Networking
Platform
Mobile
Challenge
The job referral process is often tedious and scattered across multiple platforms, making it challenging for candidates to request referrals and for recruiters to track referred candidates. The lack of a centralized, organized system results in missed opportunities and inefficient networking.
Solution
Refero addresses this by creating a unified platform that connects candidates and recruiters seamlessly. With features like trending job recommendations, easy referral requests, and a streamlined messaging system, Refero simplifies networking and enhances the job search experience.
1
Identifying the Problem
The idea for Refero emerged from discussions with job-seeking peers who expressed frustration with the complicated referral process. Many found it difficult to reach out to their network for referrals, while recruiters reported challenges in managing referral requests. Realizing the need for a centralized, efficient platform, we set out to design Refero—a tool that connects candidates and recruiters in a more intuitive and organized way.
Understanding the Problem
Through user research, we identified key pain points: candidates struggled to request referrals without clear channels, and recruiters faced difficulties tracking and managing referrals in a scattered process. These insights drove us to design a platform that would facilitate networking, simplify referral requests, and create a cohesive space for job-seeking and hiring.
Approach
User Research and Persona Development
Conducted interviews with job seekers and recruiters to identify referral challenges.
Highlighted needs like simplifying referral requests and centralizing communication.
Developed personas representing job seekers seeking referrals and recruiters managing referrals.
Defined use cases around referral tracking, job recommendations, and seamless networking.
Simplifying Referral Requests
Created a dedicated "Request Referral" feature for structured, easy referral requests.
Designed a streamlined process that allows users to select a job and request referrals within the app.
Ensured clarity in referral requests to improve communication between job seekers and contacts.
Made the referral process user-friendly, reducing friction and enhancing accessibility.
Messaging and Notifications
Integrated a centralized messaging system for real-time communication between users.
Enabled notifications for job updates, referral status, and new opportunities.
Designed a clear notification system to keep users informed without overwhelming them.
Created a cohesive experience by combining messaging and notifications to support networking.
Feature Matrix
Primary Persona
Rahul, 27
A software developer who is actively looking for new job opportunities to grow his career. Rahul wants an efficient way to request referrals from his network without navigating multiple platforms. He values a streamlined process that allows him to connect with potential recruiters quickly and effectively.
Empathy
Rahul finds it challenging to keep track of referral requests and job applications across different platforms. He feels disconnected from his network, often unsure of how to approach contacts for referrals in a structured, effective manner.
User Journey
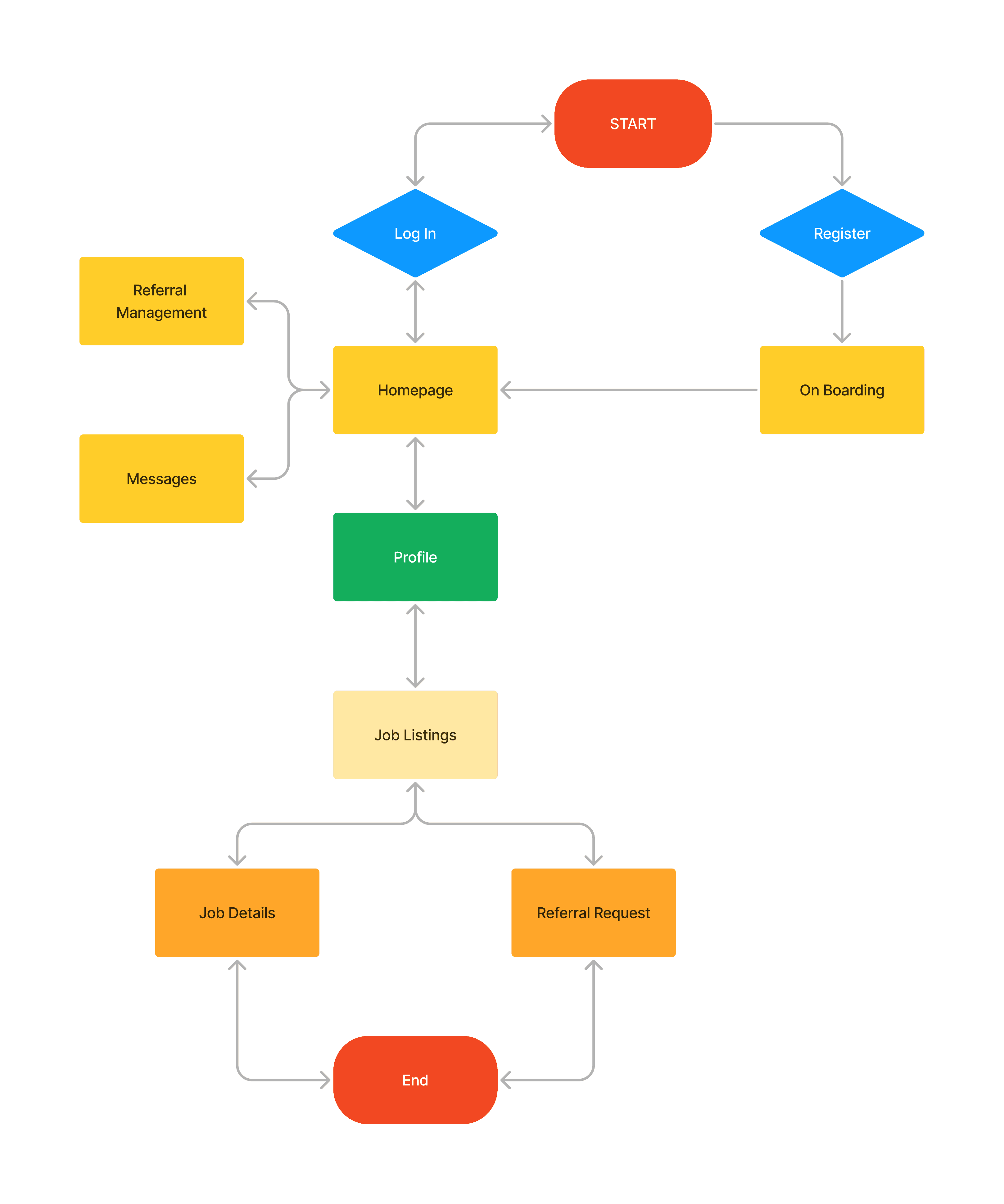
When Rahul opens Refero, he is guided to browse trending jobs based on his interests. He can request referrals by selecting a job and choosing a contact from his network, sending a structured request that simplifies the process. Rahul can then directly communicate with his contact through Refero’s messaging system, receiving timely updates on his referral status and new job opportunities that match his profile.
Secondary Persona
Priya, 34
A hiring manager who frequently manages referrals as part of her recruitment strategy. Priya wants a reliable, organized platform where she can view, track, and communicate with referred candidates effectively. Her role requires her to balance multiple responsibilities, so efficiency and clarity in the referral process are essential.
Empathy
Priya struggles with keeping track of referral requests across various channels, which can lead to disorganization and missed opportunities. She needs a structured system to manage and follow up on referrals without sifting through emails or messages.
User Journey
Upon logging into Refero, Priya can view a list of referral requests and trending candidates recommended by her network. She accesses the candidate profiles, responds to referrals directly, and uses the platform’s organized interface to track communication history. Notifications keep her updated on new referrals and candidate progress, making the recruitment process smoother and more efficient.
Key Features
Referral Request System
Allows candidates to easily request referrals from their network in a structured format.
Trending Job Recommendations
Provides users with a curated list of trending job openings based on their interests.
Centralized Messaging
Enables direct communication between candidates and their contacts for seamless networking.
Notifications and Updates
Keeps users informed about new opportunities, referral statuses, and network activity in real-time.
Primary User Flow
2
Design Evolution
As we developed Refero, early testing highlighted the importance of clear, structured referral requests and easy navigation. Based on user feedback, we refined the layout to ensure that referral requests were simple and straightforward, and adjusted the messaging interface for a smoother experience. These iterative adjustments helped us create a platform that felt organized and user-friendly, allowing candidates and recruiters to connect with ease.
High Fidelity Design
User Feedback and Results
Feedback from a small group of job seekers and recruiters validated Refero’s core features. Testers appreciated the streamlined referral request process, the convenience of trending job recommendations, and the centralized messaging system. Users reported that Refero made networking more efficient, helping them connect with their contacts easily and receive timely responses on referral requests.
3
Refining Through User Insights
Reflecting on our testing process, we recognized the value of user insights in shaping Refero. Each round of feedback highlighted specific ways to improve the experience, from refining the referral request layout to enhancing the notifications. These insights allowed us to build a platform that simplifies the referral process and enhances user connections.
Screenshots
4
Looking Ahead
As we look to the future, our vision for Refero includes expanding its networking capabilities and enhancing job search features. We plan to introduce more robust analytics for job seekers and recruiters, helping them understand referral success rates and improve their networking strategies. Additionally, integrating advanced filters and personalized job recommendations could make Refero even more tailored to users’ needs. By continuing to streamline the referral process and foster meaningful connections, Refero aims to be the go-to platform for efficient and impactful networking.
5
Key Learnings
Designing Refero highlighted the importance of meticulous attention to detail in crafting user-centric designs for a job referral application. I learned how even the smallest design elements can significantly impact functionality and user perception. Additionally, I discovered the critical role realistic dummy information plays in shaping the design, helping to align it with user expectations and real-world scenarios.









